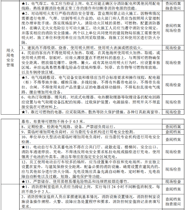
一查:门口有灭火器,1-2间的门店每层应设置1组灭火器(2具4KG干粉灭火器装在灭火器箱内),放在门口明显位置,设有室内消火栓应保证供水正常,消防水带、水枪等器材齐全;       二查:出口有应急灯。门店每个走道口、门口要设置消防应急照明灯;       三查:通道有指示牌,门店要在疏散通道设置疏散指示标志,在出口处要设置安全出口指示标志;       四查:屋顶有报警器,每个房间屋顶安装不少于1个“智慧式”独立感烟火灾探测报警器;       五查:员工有消防安全常识,场所员工应会报警,会使用消防器材,会组织人员疏散,会扑救初期火灾;       六查:无违规住人,住宿与经营、仓储部分必须采取符合标准的防火分隔措施,住宿部分应设置在靠近门窗、便于逃生位置,燃气使用场所严禁住人,严禁在饭店、网吧、美容、娱乐场所内部设置员工宿舍;      七查:无堵塞通道和损坏、拆除、停用消防设施器材,严禁锁闭、占用、堵塞疏散通道,严禁在楼梯间内堆放杂物、停放电动车;      八查:无防盗窗、设置影响疏散的门头牌匾,严禁设置影响逃生、灭火救援的金属栅栏和防盗网、门头牌匾等障碍物;      九查:无违章彩钢板房,严禁使用可燃易燃夹芯彩钢板;     十查:无违章用火用电,严禁私拉乱接电气线路和使用大功率电器,严禁电动车在室内或楼梯间违规充电,严禁在营业期间进行动火、焊割等作业,  不得焚香、点蜡、烧纸,电气线路、移动插座等不得直接装设在可燃物上;     十一查:无易燃易爆危险品,严禁违规生产、储存、经营易燃易爆危险物品。






























